]
---
# Sobrevivientes & Sexo
.pull-left[
.small[
<!-- -->
]
]
.pull-right[
<!-- -->
]
---
## Sobrevivencia / sexo
.center[

]
---
## Limitaciones modelo de regresión lineal para dependientes dicotómicas (= modelo de probabilidad lineal)
.pull-left[
<!-- -->
]
.pull-right[
<!-- -->
]
---
class: roja, right
## La .yellow[regresión logística] ofrece una solución a los problemas del .white[rango] de predicciones y de .orange[ajuste] a los datos del modelo de probabilidad lineal
--
## Se logra mediante:
### (a) expresión de coeficientes como odds-ratio
### (b) _transformación_ de lo(s) coeficientes a *LOGIT*
---
## Curvando la recta ...
.pull-left[
<!-- -->
]
.pull-right[
<!-- -->
]
---
# Odds
- **odds** (chances): probabilidad de que algo ocurra dividido por la probabilidad de que no ocurra
`$$Odds=\frac{p}{1-p}$$`
--
.medium[
Ej. Titanic:
- 427 sobrevivientes (41%), 619 muertos (59%)
`$$Odds_{sobrevivir}=427/619=0.41/0.59=0.69$$`
**Es decir, las chances de sobrevivir son de 0.69**]
---
## Odds ratio (OR)
.pull-left[
- los odds-ratio (o razón de chances) permiten reflejar la asociación entre las chances de dos variables dicotómicas
**¿Tienen las mujeres más chances de sobrevivir que los hombres?**
]
--
.pull-right[
.medium[
<table style="border-collapse:collapse; border:none;">
<tr>
<th style="border-top:double; text-align:center; font-style:italic; font-weight:normal; border-bottom:1px solid;" rowspan="2">survived</th>
<th style="border-top:double; text-align:center; font-style:italic; font-weight:normal;" colspan="2">sex</th>
<th style="border-top:double; text-align:center; font-style:italic; font-weight:normal; font-weight:bolder; font-style:italic; border-bottom:1px solid; " rowspan="2">Total</th>
</tr>
<tr>
<td style="border-bottom:1px solid; text-align:center; padding:0.2cm;">Hombre</td>
<td style="border-bottom:1px solid; text-align:center; padding:0.2cm;">Mujer</td>
</tr>
<tr>
<td style="padding:0.2cm; text-align:left; vertical-align:middle;">No sobrevive</td>
<td style="padding:0.2cm; text-align:center; "><span style="color:black;">523</span><br><span style="color:#339933;">79.5 %</span></td>
<td style="padding:0.2cm; text-align:center; "><span style="color:black;">96</span><br><span style="color:#339933;">24.7 %</span></td>
<td style="padding:0.2cm; text-align:center; "><span style="color:black;">619</span><br><span style="color:#339933;">59.2 %</span></td>
</tr>
<tr>
<td style="padding:0.2cm; text-align:left; vertical-align:middle;">Sobrevive</td>
<td style="padding:0.2cm; text-align:center; "><span style="color:black;">135</span><br><span style="color:#339933;">20.5 %</span></td>
<td style="padding:0.2cm; text-align:center; "><span style="color:black;">292</span><br><span style="color:#339933;">75.3 %</span></td>
<td style="padding:0.2cm; text-align:center; "><span style="color:black;">427</span><br><span style="color:#339933;">40.8 %</span></td>
</tr>
<tr>
<td style="padding:0.2cm; border-bottom:double; font-weight:bolder; font-style:italic; text-align:left; vertical-align:middle;">Total</td>
<td style="padding:0.2cm; text-align:center; border-bottom:double;"><span style="color:black;">658</span><br><span style="color:#339933;">100 %</span></td>
<td style="padding:0.2cm; text-align:center; border-bottom:double;"><span style="color:black;">388</span><br><span style="color:#339933;">100 %</span></td>
<td style="padding:0.2cm; text-align:center; border-bottom:double;"><span style="color:black;">1046</span><br><span style="color:#339933;">100 %</span></td>
</tr>
</table>
]
]
---
# Odds Ratio
**¿Cuantas más chances de sobrevivir tienen las mujeres respecto de los hombres?**
- OR supervivencia mujeres / OR supervivencia hombres
.medium[
`$$OR=\frac{p_{m}/(1-p_{m})}{p_{h}/(1-p_{h})}=\frac{0.753/(1-0.753)}{0.205/(1-0.205)}=\frac{3.032}{0.257}=11.78$$`
]
--
### Las chances de sobrevivir de las mujeres son **11.78** veces más que las de los hombres.
---
class: roja bottom right
# 2. Regresión logística: Estimación
---
# Regresión logística y odds
.pull-left[
<!-- -->
]
.pull-right[
Una de las transformaciones que permite realizar una estimación de regresión con variables dependientes dicotómicas es el **logit**, que es logaritmo de los odds.
]
---
# Logit
`$$Logit=ln(Odd)=ln(\frac{p}{1-p})$$`
---
.small[
.pull-left[
## Probabilidades, odds y logit
]
.pull-right[
```
## prob odds logit
## 0.0010
## 0.0564
## 0.1119
## 0.1673
## 0.2228
## 0.2782
## 0.3337
## 0.3891
## 0.4446
## 0.5000
## 0.5554
## 0.6109
## 0.6663
## 0.7218
## 0.7772
## 0.8327
## 0.8881
## 0.9436
## 0.9990
```
]
]
---
.small[
.pull-left[
## Probabilidades, odds y logit
```r
df$odds <- df$prob/(1-df$prob)
df$logit <- log(df$odds)
```
]
.pull-right[
```
## prob odds logit
## 0.0010 0.0010 -6.907
## 0.0564 0.0598 -2.816
## 0.1119 0.1260 -2.072
## 0.1673 0.2010 -1.605
## 0.2228 0.2866 -1.250
## 0.2782 0.3855 -0.953
## 0.3337 0.5008 -0.692
## 0.3891 0.6370 -0.451
## 0.4446 0.8004 -0.223
## 0.5000 1.0000 0.000
## 0.5554 1.2494 0.223
## 0.6109 1.5700 0.451
## 0.6663 1.9970 0.692
## 0.7218 2.5942 0.953
## 0.7772 3.4888 1.250
## 0.8327 4.9761 1.605
## 0.8881 7.9374 2.072
## 0.9436 16.7165 2.816
## 0.9990 999.0000 6.907
```
]
]
---
.small[
.pull-left[
## Probabilidades, odds y logit
```r
df$odds <- df$prob/(1-df$prob)
df$logit <- log(df$odds)
```
]
.pull-right[
```r
## prob odds logit
## 0.0010 0.0010 -6.907
## 0.0564 0.0598 -2.816
## 0.1119 0.1260 -2.072
## 0.1673 0.2010 -1.605
## 0.2228 0.2866 -1.250
## 0.2782 0.3855 -0.953
## 0.3337 0.5008 -0.692
## 0.3891 0.6370 -0.451
## 0.4446 0.8004 -0.223
*## 0.5000 1.0000 0.000
## 0.5554 1.2494 0.223
## 0.6109 1.5700 0.451
## 0.6663 1.9970 0.692
## 0.7218 2.5942 0.953
## 0.7772 3.4888 1.250
## 0.8327 4.9761 1.605
## 0.8881 7.9374 2.072
## 0.9436 16.7165 2.816
## 0.9990 999.0000 6.907
```
]
]
---
.small[
.pull-left[
## Probabilidades, odds y logit
```r
df$odds <- df$prob/(1-df$prob)
df$logit <- log(df$odds)
```
]
.pull-right[
```r
## prob odds logit
*## 0.0010 0.0010 -6.907
## 0.0564 0.0598 -2.816
## 0.1119 0.1260 -2.072
## 0.1673 0.2010 -1.605
## 0.2228 0.2866 -1.250
## 0.2782 0.3855 -0.953
## 0.3337 0.5008 -0.692
## 0.3891 0.6370 -0.451
## 0.4446 0.8004 -0.223
*## 0.5000 1.0000 0.000
## 0.5554 1.2494 0.223
## 0.6109 1.5700 0.451
## 0.6663 1.9970 0.692
## 0.7218 2.5942 0.953
## 0.7772 3.4888 1.250
## 0.8327 4.9761 1.605
## 0.8881 7.9374 2.072
## 0.9436 16.7165 2.816
*## 0.9990 999.0000 6.907
```
]
]
---
# Estimación en R: `glm`
```
modelo <- glm(dependiente ~ indep 1 + indep2 + ...,
data=datos,
family="binomial")
```
- `glm` (general lineal model) es la función para variables dependientes categóricas
- `family="binomial"` indica que la dependiente es dicotómica
---
# Ejemplo Titanic
.pull-left[
```r
modelo_titanic <-
glm(survived ~ sex,
data = tt,
family = "binomial")
```
]
.pull-right[.small[
<table class="texreg" style="margin: 10px auto;border-collapse: collapse;border-spacing: 0px;caption-side: bottom;color: #000000;border-top: 2px solid #000000;">
<caption> </caption>
<thead>
<tr>
<th style="padding-left: 5px;padding-right: 5px;"> </th>
<th style="padding-left: 5px;padding-right: 5px;">Logit</th>
<th style="padding-left: 5px;padding-right: 5px;">OR</th>
</tr>
</thead>
<tbody>
<tr style="border-top: 1px solid #000000;">
<td style="padding-left: 5px;padding-right: 5px;">Intercepto</td>
<td style="padding-left: 5px;padding-right: 5px;">-1.354<sup>***</sup></td>
<td style="padding-left: 5px;padding-right: 5px;">0.258<sup>***</sup></td>
</tr>
<tr>
<td style="padding-left: 5px;padding-right: 5px;"> </td>
<td style="padding-left: 5px;padding-right: 5px;">(0.097)</td>
<td style="padding-left: 5px;padding-right: 5px;"> </td>
</tr>
<tr>
<td style="padding-left: 5px;padding-right: 5px;">Mujer (Ref=Hombre)</td>
<td style="padding-left: 5px;padding-right: 5px;">2.467<sup>***</sup></td>
<td style="padding-left: 5px;padding-right: 5px;">11.784<sup>***</sup></td>
</tr>
<tr>
<td style="padding-left: 5px;padding-right: 5px;"> </td>
<td style="padding-left: 5px;padding-right: 5px;">(0.152)</td>
<td style="padding-left: 5px;padding-right: 5px;"> </td>
</tr>
<tr style="border-top: 1px solid #000000;">
<td style="padding-left: 5px;padding-right: 5px;">AIC</td>
<td style="padding-left: 5px;padding-right: 5px;">1106.008</td>
<td style="padding-left: 5px;padding-right: 5px;">1106.008</td>
</tr>
<tr>
<td style="padding-left: 5px;padding-right: 5px;">BIC</td>
<td style="padding-left: 5px;padding-right: 5px;">1115.914</td>
<td style="padding-left: 5px;padding-right: 5px;">1115.914</td>
</tr>
<tr>
<td style="padding-left: 5px;padding-right: 5px;">Log Likelihood</td>
<td style="padding-left: 5px;padding-right: 5px;">-551.004</td>
<td style="padding-left: 5px;padding-right: 5px;">-551.004</td>
</tr>
<tr>
<td style="padding-left: 5px;padding-right: 5px;">Deviance</td>
<td style="padding-left: 5px;padding-right: 5px;">1102.008</td>
<td style="padding-left: 5px;padding-right: 5px;">1102.008</td>
</tr>
<tr style="border-bottom: 2px solid #000000;">
<td style="padding-left: 5px;padding-right: 5px;">Num. obs.</td>
<td style="padding-left: 5px;padding-right: 5px;">1046</td>
<td style="padding-left: 5px;padding-right: 5px;">1046</td>
</tr>
</tbody>
<tfoot>
<tr>
<td style="font-size: 0.8em;" colspan="3"><sup>***</sup>p < 0.001; <sup>**</sup>p < 0.01; <sup>*</sup>p < 0.05</td>
</tr>
</tfoot>
</table>
]
]
---
## Interpretación de asociaciones y contraste de hipótesis
### - Coeficiente logit asociado a sexo (mujer) = +2.467 :
- El log-odds de sobrevivencia aumenta para las mujeres en 2.467 en comparación con los hombres.
--
### Contraste de hipótesis
- La diferencia de las probabilidades de sobrevivir entre hombres y mujeres son estadísticamente significativas, por lo que se rechaza la hipótesis nula (de ausencia de diferencias entre hombres y mujeres) con un nivel de probabilidad `\(p<0.001\)`.
---
## Interpretación de coeficientes logit
- Sustantivamente no nos dice mucho, ya que el logit es una transformación de la escala original.
- Por lo tanto, para poder interpretar el sentido del coeficiente se requiere volver a la métrica de odds mediante una transformación inversa o **exponenciación**
---
## De logits a odds
.pull-left[
`$$logit_x=log(Odds)$$`
`$$e^{logit}=Odds_X$$`
`$$e^{2.467}=11.78$$`
]
.pull-right[
```r
exp(2.467)
```
```
## [1] 11.78703
```
### Las chances (odds) de sobrevivir siendo mujer son **11.78** veces más que las de un hombre.
]
---
## De logits a odds
`$$Odds_X=e^{\beta_0 + \beta_jX_j}$$`
<br>
--
- Predicción para **mujeres**= -1.354 + (2.467 * Sexo=1) = 1.113
- Predicción para **hombres**= -1.354 + (2.467 * Sexo=0) = -1.354
--
<br>
`$$Odds_{mujer}=e^{1.113}=3.032$$`
`$$Odds_{hombre}=e^{-1.354}=0.257$$`
---
## Transformación a probabilidades predichas
`$$p_{mujeres}=\frac{e^{1.113}}{1+e^{1.113}}=\frac{3.04}{4.04}=0.752$$`
`$$p_{hombres}=\frac{e^{-1.354}}{1+e^{-1.354}}=\frac{0.258}{1.258}=0.205$$`
---
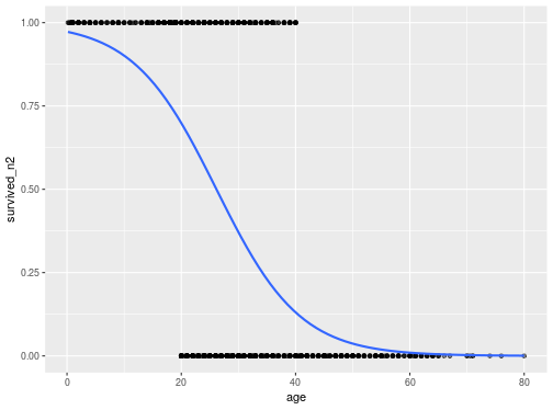
## Regresión logística simple para independientes continuas
.pull-left[
```r
modelo_titanic_age <-
glm(survived ~ age,
data = tt,
family = "binomial")
```
]
.pull-right[.small[
<table class="texreg" style="margin: 10px auto;border-collapse: collapse;border-spacing: 0px;caption-side: bottom;color: #000000;border-top: 2px solid #000000;">
<caption> </caption>
<thead>
<tr>
<th style="padding-left: 5px;padding-right: 5px;"> </th>
<th style="padding-left: 5px;padding-right: 5px;">Logit</th>
<th style="padding-left: 5px;padding-right: 5px;">OR</th>
</tr>
</thead>
<tbody>
<tr style="border-top: 1px solid #000000;">
<td style="padding-left: 5px;padding-right: 5px;">Intercepto</td>
<td style="padding-left: 5px;padding-right: 5px;">-0.137</td>
<td style="padding-left: 5px;padding-right: 5px;">0.872</td>
</tr>
<tr>
<td style="padding-left: 5px;padding-right: 5px;"> </td>
<td style="padding-left: 5px;padding-right: 5px;">(0.145)</td>
<td style="padding-left: 5px;padding-right: 5px;"> </td>
</tr>
<tr>
<td style="padding-left: 5px;padding-right: 5px;">Edad</td>
<td style="padding-left: 5px;padding-right: 5px;">-0.008</td>
<td style="padding-left: 5px;padding-right: 5px;">0.992</td>
</tr>
<tr>
<td style="padding-left: 5px;padding-right: 5px;"> </td>
<td style="padding-left: 5px;padding-right: 5px;">(0.004)</td>
<td style="padding-left: 5px;padding-right: 5px;"> </td>
</tr>
<tr style="border-top: 1px solid #000000;">
<td style="padding-left: 5px;padding-right: 5px;">AIC</td>
<td style="padding-left: 5px;padding-right: 5px;">1415.383</td>
<td style="padding-left: 5px;padding-right: 5px;">1415.383</td>
</tr>
<tr>
<td style="padding-left: 5px;padding-right: 5px;">BIC</td>
<td style="padding-left: 5px;padding-right: 5px;">1425.288</td>
<td style="padding-left: 5px;padding-right: 5px;">1425.288</td>
</tr>
<tr>
<td style="padding-left: 5px;padding-right: 5px;">Log Likelihood</td>
<td style="padding-left: 5px;padding-right: 5px;">-705.691</td>
<td style="padding-left: 5px;padding-right: 5px;">-705.691</td>
</tr>
<tr>
<td style="padding-left: 5px;padding-right: 5px;">Deviance</td>
<td style="padding-left: 5px;padding-right: 5px;">1411.383</td>
<td style="padding-left: 5px;padding-right: 5px;">1411.383</td>
</tr>
<tr style="border-bottom: 2px solid #000000;">
<td style="padding-left: 5px;padding-right: 5px;">Num. obs.</td>
<td style="padding-left: 5px;padding-right: 5px;">1046</td>
<td style="padding-left: 5px;padding-right: 5px;">1046</td>
</tr>
</tbody>
<tfoot>
<tr>
<td style="font-size: 0.8em;" colspan="3"><sup>***</sup>p < 0.001; <sup>**</sup>p < 0.01; <sup>*</sup>p < 0.05</td>
</tr>
</tfoot>
</table>
]
]
---
## Plot probabilidades predichas
.center[
<!-- -->
]
---
# Regresión logística multiple
.pull-left[
```r
modelo_titanic2 <-
glm(survived ~ sex + age,
data = tt,
family = "binomial")
```
]
.pull-right[.small[
<table class="texreg" style="margin: 10px auto;border-collapse: collapse;border-spacing: 0px;caption-side: bottom;color: #000000;border-top: 2px solid #000000;">
<caption> </caption>
<thead>
<tr>
<th style="padding-left: 5px;padding-right: 5px;"> </th>
<th style="padding-left: 5px;padding-right: 5px;">Logit</th>
<th style="padding-left: 5px;padding-right: 5px;">OR</th>
</tr>
</thead>
<tbody>
<tr style="border-top: 1px solid #000000;">
<td style="padding-left: 5px;padding-right: 5px;">Intercepto</td>
<td style="padding-left: 5px;padding-right: 5px;">-1.23<sup>***</sup></td>
<td style="padding-left: 5px;padding-right: 5px;">0.29<sup>***</sup></td>
</tr>
<tr>
<td style="padding-left: 5px;padding-right: 5px;"> </td>
<td style="padding-left: 5px;padding-right: 5px;">(0.18)</td>
<td style="padding-left: 5px;padding-right: 5px;"> </td>
</tr>
<tr>
<td style="padding-left: 5px;padding-right: 5px;">Mujer (Ref=Hombre)</td>
<td style="padding-left: 5px;padding-right: 5px;">2.46<sup>***</sup></td>
<td style="padding-left: 5px;padding-right: 5px;">11.71<sup>***</sup></td>
</tr>
<tr>
<td style="padding-left: 5px;padding-right: 5px;"> </td>
<td style="padding-left: 5px;padding-right: 5px;">(0.15)</td>
<td style="padding-left: 5px;padding-right: 5px;"> </td>
</tr>
<tr>
<td style="padding-left: 5px;padding-right: 5px;">Edad</td>
<td style="padding-left: 5px;padding-right: 5px;">-0.00</td>
<td style="padding-left: 5px;padding-right: 5px;">1.00</td>
</tr>
<tr>
<td style="padding-left: 5px;padding-right: 5px;"> </td>
<td style="padding-left: 5px;padding-right: 5px;">(0.01)</td>
<td style="padding-left: 5px;padding-right: 5px;"> </td>
</tr>
<tr style="border-top: 1px solid #000000;">
<td style="padding-left: 5px;padding-right: 5px;">AIC</td>
<td style="padding-left: 5px;padding-right: 5px;">1107.34</td>
<td style="padding-left: 5px;padding-right: 5px;">1107.34</td>
</tr>
<tr>
<td style="padding-left: 5px;padding-right: 5px;">BIC</td>
<td style="padding-left: 5px;padding-right: 5px;">1122.20</td>
<td style="padding-left: 5px;padding-right: 5px;">1122.20</td>
</tr>
<tr>
<td style="padding-left: 5px;padding-right: 5px;">Log Likelihood</td>
<td style="padding-left: 5px;padding-right: 5px;">-550.67</td>
<td style="padding-left: 5px;padding-right: 5px;">-550.67</td>
</tr>
<tr>
<td style="padding-left: 5px;padding-right: 5px;">Deviance</td>
<td style="padding-left: 5px;padding-right: 5px;">1101.34</td>
<td style="padding-left: 5px;padding-right: 5px;">1101.34</td>
</tr>
<tr style="border-bottom: 2px solid #000000;">
<td style="padding-left: 5px;padding-right: 5px;">Num. obs.</td>
<td style="padding-left: 5px;padding-right: 5px;">1046</td>
<td style="padding-left: 5px;padding-right: 5px;">1046</td>
</tr>
</tbody>
<tfoot>
<tr>
<td style="font-size: 0.8em;" colspan="3"><sup>***</sup>p < 0.001; <sup>**</sup>p < 0.01; <sup>*</sup>p < 0.05</td>
</tr>
</tfoot>
</table>
]
]
---
class: roja bottom right
# 3. Regresión logística: Ajuste
---
## Ajuste: ¿Qué tan bueno es nuestro modelo?
- **DISTINTO a regresión OLS** (no hay varianza en dependiente dicotomica)
--
- Para evaluar ajuste se utiliza la **log-verosimilitud** (log-likelihood), que se asocia a la idea de **residuos** del modelo
--
- La log verosimilitud del modelo se obtiene del proceso de estimación por .red[máxima verosimilitud] (...tema para otro curso)
---
## Ajuste: ¿Qué tan bueno es nuestro modelo?
```r
logLik(modelo_titanic) # sexo
```
```
## 'log Lik.' -551.0042 (df=2)
```
```r
logLik(modelo_titanic2) # sexo + edad
```
```
## 'log Lik.' -550.6695 (df=3)
```
La inclusión de un predictor adicional (edad) hace que cambie la log-verosimilitud del modelo
---
## Ajuste: ¿Qué tan bueno es nuestro modelo?
- No existe una **única forma** de estimar el ajuste en regresión logística
--
- El ajuste de los modelos logísticos se evalúa en general en términos **.blue[comparativos]** con otros modelos
--
- Estas medidas de comparación se basan en distintas fórmulas que consideran la **.red[log verosimilitud (o LL)]** y la **devianza**
---
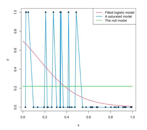
.pull-left-narrow[## Modelo saturado, nulo y logístico
]

---
## Ajuste: ¿Qué tan bueno es nuestro modelo?
- Entre las medidas/indicadores de ajuste usualmente se consideran:
- Devianza
- Test de razón de verosimilitud (likelihood ratio test)
- R2s
- Criterio de información de Akaike
---
## Devianza
- Concepto: el modelo saturado es básicamente residuos, y la devianza nos indica cuánto se han reducido los residuos a medida que se introducen parámetros al modelo. Por eso también se conoce como devianza residual.
--
- Formula: **.red[Devianza =-2*log likelihood]**
---
## Test de razón de verosimilitud (LRT) (...o de diferencia de devianzas)
.pull-left-narrow[
.medium[]
- Se comparan las devianzas de distintos modelos: si la devianza es significativamente menor, el modelo es mejor
]
.pull-right-wide[
.small[
Obtención de devianzas
```r
-2*logLik(modelo_titanic)
```
```
## 'log Lik.' 1102.008 (df=2)
```
```r
-2*logLik(modelo_titanic2)
```
```
## 'log Lik.' 1101.339 (df=3)
```
O directamente:
```r
modelo_titanic$deviance
```
```
## [1] 1102.008
```
]
]
---
.pull-left-narrow[
## Test de razón de verosimilitud
.medium[
Comando .red[`anova`] en .red[`R`]
]
]
.pull-right-wide[
<br>
.small[
```r
anova(modelo_titanic, modelo_titanic2, test ="Chisq")
```
```
## Analysis of Deviance Table
##
## Model 1: survived ~ sex
## Model 2: survived ~ sex + age
## Resid. Df Resid. Dev Df Deviance Pr(>Chi)
## 1 1044 1102.0
## 2 1043 1101.3 1 0.6694 0.4133
```
.purple[La diferencia entre los modelos no es estadísticamente significativa con una probabilidad. Por lo tanto el modelo con dos predictores (sexo + edad) no ofrece un mejor ajuste a los datos que un modelo con solo un predictor (sexo).
]
]
]
---
.pull-left[
## Test de razón de verosimilitud
.medium[
Probemos ahora con otro modelo con la variable clase `pclass`:
- alta (ref)
- intermedia
- baja
]
.small[
```r
modelo_titanic3 <- glm(survived ~
sex + pclass,
data = tt,
family = "binomial")
```
]
]
.pull-right[.small[
<table class="texreg" style="margin: 10px auto;border-collapse: collapse;border-spacing: 0px;caption-side: bottom;color: #000000;border-top: 2px solid #000000;">
<caption> </caption>
<thead>
<tr>
<th style="padding-left: 5px;padding-right: 5px;"> </th>
<th style="padding-left: 5px;padding-right: 5px;">Logit</th>
<th style="padding-left: 5px;padding-right: 5px;">OR</th>
</tr>
</thead>
<tbody>
<tr style="border-top: 1px solid #000000;">
<td style="padding-left: 5px;padding-right: 5px;">Intercepto</td>
<td style="padding-left: 5px;padding-right: 5px;">-0.37<sup>*</sup></td>
<td style="padding-left: 5px;padding-right: 5px;">0.69<sup>*</sup></td>
</tr>
<tr>
<td style="padding-left: 5px;padding-right: 5px;"> </td>
<td style="padding-left: 5px;padding-right: 5px;">(0.15)</td>
<td style="padding-left: 5px;padding-right: 5px;"> </td>
</tr>
<tr>
<td style="padding-left: 5px;padding-right: 5px;">Mujer (Ref=Hombre)</td>
<td style="padding-left: 5px;padding-right: 5px;">2.53<sup>***</sup></td>
<td style="padding-left: 5px;padding-right: 5px;">12.53<sup>***</sup></td>
</tr>
<tr>
<td style="padding-left: 5px;padding-right: 5px;"> </td>
<td style="padding-left: 5px;padding-right: 5px;">(0.16)</td>
<td style="padding-left: 5px;padding-right: 5px;"> </td>
</tr>
<tr>
<td style="padding-left: 5px;padding-right: 5px;">Clase Intermedia</td>
<td style="padding-left: 5px;padding-right: 5px;">-0.90<sup>***</sup></td>
<td style="padding-left: 5px;padding-right: 5px;">0.41<sup>***</sup></td>
</tr>
<tr>
<td style="padding-left: 5px;padding-right: 5px;"> </td>
<td style="padding-left: 5px;padding-right: 5px;">(0.21)</td>
<td style="padding-left: 5px;padding-right: 5px;"> </td>
</tr>
<tr>
<td style="padding-left: 5px;padding-right: 5px;">Clase Baja</td>
<td style="padding-left: 5px;padding-right: 5px;">-1.72<sup>***</sup></td>
<td style="padding-left: 5px;padding-right: 5px;">0.18<sup>***</sup></td>
</tr>
<tr>
<td style="padding-left: 5px;padding-right: 5px;"> </td>
<td style="padding-left: 5px;padding-right: 5px;">(0.19)</td>
<td style="padding-left: 5px;padding-right: 5px;"> </td>
</tr>
<tr style="border-top: 1px solid #000000;">
<td style="padding-left: 5px;padding-right: 5px;">AIC</td>
<td style="padding-left: 5px;padding-right: 5px;">1021.80</td>
<td style="padding-left: 5px;padding-right: 5px;">1021.80</td>
</tr>
<tr>
<td style="padding-left: 5px;padding-right: 5px;">BIC</td>
<td style="padding-left: 5px;padding-right: 5px;">1041.61</td>
<td style="padding-left: 5px;padding-right: 5px;">1041.61</td>
</tr>
<tr>
<td style="padding-left: 5px;padding-right: 5px;">Log Likelihood</td>
<td style="padding-left: 5px;padding-right: 5px;">-506.90</td>
<td style="padding-left: 5px;padding-right: 5px;">-506.90</td>
</tr>
<tr>
<td style="padding-left: 5px;padding-right: 5px;">Deviance</td>
<td style="padding-left: 5px;padding-right: 5px;">1013.80</td>
<td style="padding-left: 5px;padding-right: 5px;">1013.80</td>
</tr>
<tr style="border-bottom: 2px solid #000000;">
<td style="padding-left: 5px;padding-right: 5px;">Num. obs.</td>
<td style="padding-left: 5px;padding-right: 5px;">1046</td>
<td style="padding-left: 5px;padding-right: 5px;">1046</td>
</tr>
</tbody>
<tfoot>
<tr>
<td style="font-size: 0.8em;" colspan="3"><sup>***</sup>p < 0.001; <sup>**</sup>p < 0.01; <sup>*</sup>p < 0.05</td>
</tr>
</tfoot>
</table>
]
]
---
## Test de razón de verosimilitud
.small[
```r
anova(modelo_titanic, modelo_titanic3, test ="Chisq")
```
```
## Analysis of Deviance Table
##
## Model 1: survived ~ sex
## Model 2: survived ~ sex + pclass
## Resid. Df Resid. Dev Df Deviance Pr(>Chi)
## 1 1044 1102.0
## 2 1042 1013.8 2 88.211 < 2.2e-16 ***
## ---
## Signif. codes: 0 '***' 0.001 '**' 0.01 '*' 0.05 '.' 0.1 ' ' 1
```
]
.medium[
.purple[La diferencia entre los modelos es estadísticamente significativa con una probabilidad p < 0.001. Por lo tanto el modelo con dos predictores (sexo + pclass) ofrece un mejor ajuste a los datos que un modelo con solo un predictor (sexo).]
]
---
## Test de razón de verosimilitud
.medium[
- También se puede realizar la comparación con el modelo nulo (sin predictores), que es equivalente al promedio en el caso de variables continuas
]
.small[
```r
modelo_titanic_null <- glm(survived ~ 1, data = tt, family = "binomial")
anova(modelo_titanic_null, modelo_titanic3, test ="Chisq")
```
```
## Analysis of Deviance Table
##
## Model 1: survived ~ 1
## Model 2: survived ~ sex + pclass
## Resid. Df Resid. Dev Df Deviance Pr(>Chi)
## 1 1045 1414.6
## 2 1042 1013.8 3 400.82 < 2.2e-16 ***
## ---
## Signif. codes: 0 '***' 0.001 '**' 0.01 '*' 0.05 '.' 0.1 ' ' 1
```
]
---
## McFadden (pseudo) R2
Se define como: `\(1−[LL(LM)/LL(L0)]\)`, donde
.small[
- LL es el log likelihood del modelo
- LM es el modelo posterior (con más predictores)
- L0 es el modelo nulo
```r
logLik(modelo_titanic); logLik(modelo_titanic_null)
```
```
## 'log Lik.' -551.0042 (df=2)
```
```
## 'log Lik.' -707.3102 (df=1)
```
```r
1-(-551/-707)
```
```
## [1] 0.2206506
```
]
---
# McFadden (pseudo) R2
También se puede obtener con la función `PseudoR2` de la librería `DescTools`, junto a otras versiones de pseudo R2s, como "Nagelkerke", "CoxSnell" y "Effron".
---
## Akaike (AIC)
.medium[
**AIC - Akaike information criteria**, evalua la calidad del modelo a través de la comparación con otros modelos penalizando por la inclusión de predictores (análogo al R2 ajustado):
`$$AIC=-2(log-likelihood)+2K$$`
Donde K= número de parámetros del modelo (regresores + intercepto)
]
A menor AIC, mejor ajuste
---
## Akaike (AIC)
```r
logLik(modelo_titanic)
```
```
## 'log Lik.' -551.0042 (df=2)
```
```r
2*551
```
```
## [1] 1102
```
`$$AIC=-2(-551)+2(2)=1102+4=1106$$`
---
# Resumen Ajuste
- diferentes aproximaciones
- utilizar más de una forma
- en general: LRT (test de razón de verosimilitud) y algún tipo de R2
---
class: inverse, left
## RESUMEN
- Limitaciones de regresión tradicional (OLS) para variables dependientes dicotómicas
- Logit permite implementar regresión (coeficientes e inferencia) con dependientes dicotómicas
- En regresión logística la interpretación sustantiva de coeficientes se realiza con los odds-ratio (exponenciando los coeficientes logit)
- Ajuste: medidas comparativas basadas en la log-verosimilitud de los modelos
???
Remember, though, just like in logistic regression, the difference in the probability isn’t equal for each 1-unit change in the predictor. The sigmoidal relationship between a predictor and probability is nearly identical in probit and logistic regression. A 1-unit difference in X will have a bigger impact on probability in the middle than near 0 or 1.
---
class: roja right middle
### Próxima semana
## Revisión de supuestos del modelo de regresión
---
class: front
.pull-left[
# Estadística Multivariada
## Juan Carlos Castillo
## Sociología FACSO - UChile
## 1er Sem 2021
## [multivariada.netlify.com](https://multivariada.netlify.com)
]
.pull-right[
.right[
<br>

]
]